Sunday April 2026

হটলাইন

কনটেন্টটি শেষ হাল-নাগাদ করা হয়েছে: মঙ্গলবার, ২৯ অক্টোবর, ২০২৪ এ ১২:০৮ PM

সেবার তালিকা

কন্টেন্ট: পাতা

সেবার তালিকা

নামজারী/জমাখারিজ
কৃষি খাস জমি বন্দোবস...
অকৃষি খাস জমি দীর্ঘম...
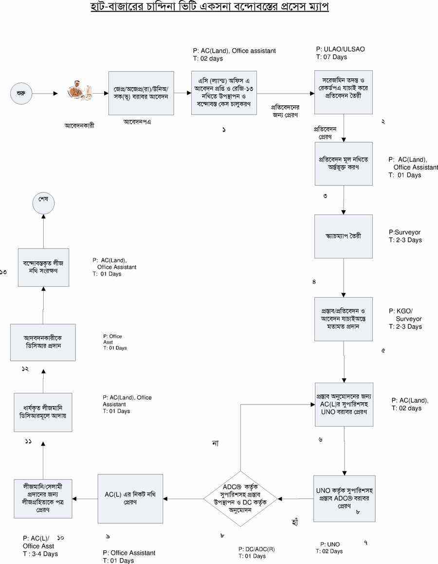
হাট-বাজারের চান্দিনা...
খতিয়ানের করণিক ভুল স...

এক্সেসিবিলিটি

স্ক্রিন রিডার ডাউনলোড করুন